Bir fabrikanın sürekliliğini ve devamını sağlamada bakım faaliyetleri ana unsurdur. Gelişen teknoloji ile birlikte daha modern ve arızaların önceden tahmin edebilen bakım sistemleri ortaya çıkmıştır.
Endüstriyel Bakım, sahadaki donanımın bozulmalarını en aza indiren, ömrünü uzatan, işletmenin kurulu düzenini sürdürmesini sağlayan her türlü müdahaledir. Endüstriyel ortamın gerektirdiği koşullar ve bu koşullarda çalışan ekipmanlar düşünüldüğünde bu ekipmanların hataya yol açmaları ve işletme ömürlerini tamamlamaları muhtemeldir. Bu nedenle gerekli ekipmanların hatalarının önlenmesi veya azaltılması, ömrü dolan ekipmanların değiştirilmesi, ekipmanın işletme ömrünü verimli bir biçimde geçirmesi ancak bakım ile mümkündür. İşte işletmelere bakıma zorlayan ve onu zorunlu kılan aşağıda gösterilen ekipmanların zamanla ömürlerini doldurması ve bunun yan etkileridir.

Ekipmanların zamanla yorulması sonucu bozulma zamanları
Endüstriyel bakım işletmelerin devamını sağlaması yanı sıra, işletmelere kazandırdıkları ile de işletmelere ciddi yararlar sağlarlar.
- Plansız Duruşları Engeller.
- Yüksek Enerji Kaybını engeller. (Enerji Verimliliğini artırır)
- Personel yaralanmalarını azaltır. (İş Güvenliğini sağlar)
- Aksama, arıza veya çökme sonucu üretimde oluşabilecek kalite düşüklüğünü engeller.
İlginizi Çekebilir: Endüstriyel Tesislerde LED Aydınlatma
Endüstriyel Bakım temel olarak 3 kısımda incelenir. Bunlar Plansız Bakım, Koruyucu Bakım ve Kestirimci Bakım’dır. Bugün hala günümüzde Plansız Bakım en yaygın bakım çeşididir. Kestirimci Bakım ise işletmeler için henüz yabancı oldukları bir bakım çeşididir. Şuan için Kestirimci Bakım uygulayan firma oranının %0.04 dolaylarında olduğu tahmin edilmektedir.

Plansız Bakım
Plansız bakım adı üzerinde bozulana kadar çalıştır, “run it till breaks” mantığında olan bakımlardır. Günümüzde toplam bakımların %55’ini oluşturur. Düşük maliyeti ve personel gerektirmemesi bakımından firmalar tarafından tercih edilirler. Ancak birçok sakıncası vardır. Bunlar;
- Onarım sırasında üretim kaybı yaşanır.
- Plansız duruşlardan dolayı donanımın firmaya maliyeti artar.
- Ortaya çıkan arızalar ikincil donanımlara veya diğer cihazlara zarar verebilir.
- İş gücünün verimsiz kullanımına yol açarlar.
Plansız Bakım aslında işletmelerin mecbur kaldıkları bir bakım çeşididir. İşletmeler Plansız Bakım’da bakım sürecinin faydalarını göremezler, sadece anlık zarar ortadan kaldırılır. Plansız bakımın bu kadar yaygın olması işletmelerin, herhangi bir bakım planı öngörüsüne sahip olmadığını gösterir.

Koruyucu Bakım
Koruyucu bakım, belli bir zaman aralığı alınarak, oluşabilecek bozulma ve hataları en aza indirmek için yapılan faaliyetleri içerir. Bakım faaliyetleri çeşitlerinde %31 ile ikinci sırada yer alır. Öncülüğünü Amerikan Donanması yapmıştır. Yıllar içinde güvenirliğinin artmasıyla yaygınlığı artmaya başlamıştır. Çalışmalar koruyucu bakımın plansız bakıma göre %12-%18 arasında daha avantajlı olduğunu göstermiştir. Ancak koruyucu bakımında birçok sakınca bulunmaktadır. Bunlar;
- İşçi maliyeti yüksektir.
- Bakım esnasında yıkıcı faaliyetler gerçekleşebilir.
- Bakım esnasında donanımlara istenmeyen zararlar verebilme potansiyeli vardır.
- Teknoloji kullanımı sınırlıdır, bu yüzden nesnelliği tartışmaya açıktır.
Koruyucu Bakım yukarıda bahsedilen olumsuzluklardan ötürü işletmeler için zararlı olabilir. Bu yüzden Koruyucu Bakım uygulamaları her ne kadar Plansız Bakıma tercih edilse de Kestirimci Bakım’ın gerisindedir.
İlginizi Çekebilir: Endüstriyel Nesnelerin İnterneti
Kestirimci Bakım
Bakım faaliyetlerine başlanması ile sanayi bu konuda önemli tecrübeler kazanmıştır. İşte bu deneyimlerin değerlendirilmesi ile Kestirimci Bakım ortaya çıkmıştır. Kestirimci bakım, izlenen donanımlardan veri alınarak, bozulma gerçekleşmeden bakımın doğru ve yeterli bir biçimde yapılmasını sağlar. Kestirimci Bakım %12 uygulanma yüzdesi ile Bakım Çeşitliliğinde son sırada yer alır. Oysa Kestirimci Bakım, getirdiği fırsatlarla bir bakım faaliyetinin ötesinde işletmeler için birçok yarar sağlar. Bunlar aşağıdaki gibi sıralanmıştır.

- Donanımların ömürlerinde ve verimliliğinde artış.
- Kritik elemanlar için düzeltici bakıma olanak sağlar.
- Süreçlerde ve cihazlarda arızalı kalma süresini azaltır.
- İşçilik maliyetini azaltır.
- Koruyucu bakıma göre %8-%12 karlılık sağlar.
- Enerji tasarrufunda artış sağlanır.
- Çalışanların iş yükünün azalması.
Kestirimci Bakımın sakıncalarını ise şu şekilde sıralayabiliriz.
- Teşhis donanımlarının pahalılığı nedeniyle ilk yatırım maliyetinin yüksek olması
- Eğitimli personel gerektirdiği için işçi maliyetlerinde artış
- Kestirimci Bakım yararının yönetimler tarafından kolay anlaşılamaması
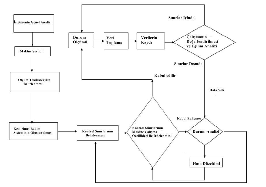
Kestirimci Bakım’da uygulanan akış şeması Kestirimci Bakım yöntemlerini anlamak için önemlidir. Öncelikle yapılması gereken işletmenin genel yapısının analiz edilmesidir. Daha sonra Kestirimci Bakımın uygulanacağı makineler ve bu makinelerin üzerindeki belli noktalarda ölçüm noktası olarak tespit edilir. Ardından, elde edilen verilerdeki sınır değerler tespit edilir. Sistemin normal çalışma esnasında sürekli alınan veriler ile sınır değerlerin karşılaştırılması yapılarak tehlikeli bir durum olup olmadığı kontrol edilir. Elde edilen veriler kaydedilip, izlenerek eğilimleri analiz edilir. Eğilimlerde bir ani değişim veya sınır değerlerin aşılması gözlenirse, bakım ve onarım yapılması gerekliliği anlaşılır. Düzenlenecek bir bakım programı ile zamanında gerekli bakım ve onarımlar yapılır

Bağımsız anketlerde yapılan çalışmalarda Kestirimci Bakım uygulayan firmaların işletmelerinde sayısal olarak da birçok yarar gördüğünü ortaya koymuştur. Bunlar;
- Yatırım Geri Dönüş Miktarı: 10 kat
- Bakım Faaliyetlerinde Azalma: %25-%30
- Bozulmalarda Azalış: %35-%45
- Üretimde Artış: %20-%25
Kestirimci Bakım uygulamaları tarihsel süreç içerisinde özellikle kritik öneme sahip ekipmanların izlenilmesi için kullanılmıştır. Nitekim bugün Kestirimci Bakım uygulayan firmaların %81’i Kestirimci Bakım’ı bu amaçla kullanmaktadır. Oysa Kestirimci Bakım, işletmelerin bütününe yayılabilir hem bakım maliyetleri azaltılabilir ve hem de enerji verimliliği artırılabilinir.
Mehmet Cem Ateş | Elektrik Mühendisi
